Radio Penerima 80 75m AM receiver dengan IC CXA1019P
| Skema Rangkaian |
Sebuah kemajuan teknologi yang luar biasa. Dengan hanya satu chip anda dapat mendesain radio penerima hanya dengan menambahkan komponen pasif seperti induktor, kapasitor, resistor, led untuk indikator penalaan sinyal, potensiometer dan speaker. Untuk trafo IF 455KHz bisa menggunakan warna KUNING atau PUTIH.
Untuk lilitan L1,L2,L3 dililit pada koker ferit 8mm.
![]() |
| Koker Ferit 8mm |
Radio ini saya khususkan untuk menerima siaran radio amatir pada frekuensi 3800 sd 4200 KHz pada mode am. Untuk menerima pada pita gelombang MW (brodkas) anda bisa merubah rangkaian tersebut dengan mengganti lilitan antenna dan osilator lokal yang sesuai, bisa dibaca pada datasheet CXA1019.
Berikut foto foto rangkaian yang sudah jadi, sengaja saya bikin pada pcb lubang untuk memudahkan penalaan. Tetapi lebih baik lagi memakai pcb yang mempunyai jalur ground lebar untuk mengurangi interferensi dari pemancar radio AM yang mungkin lokasinya dekat dengan anda.
Radio ini adalah solusi untuk pengganti radio kempitan yang bisa menerima siaran SW1 yang sekarang harganya mahal dan susah dicari. Monitor Pemancar 80m.
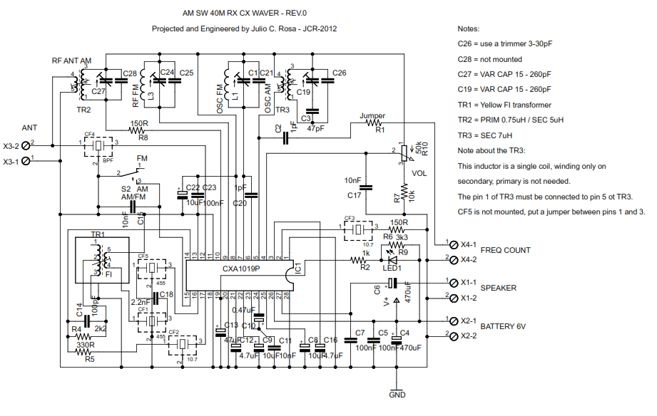
Dibawah ini adalah skema lainnya untuk CXA1019 :
![]() |
| CXA1019 FM SW Receiver |
OK sekian yaa. Gue cabut dulu. kalo ada pertanyaan silahkan berkomentar boss.












1 Komentar untuk "Radio 80 75m AM receiver dengan IC CXA1019P"
cukup menarik tulisannya, sayang nya gambar nya kecil2. agak susah melihat nilai nya